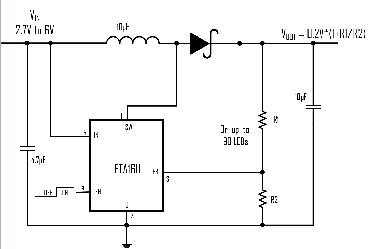
ETA1611
2A, 22V Step-Up Regulator
The ETA1611 is a high efficiency step-up converter with an internally integrated 22V power MOSEFT. It runs with an optimal 1MHz frequency that enables the use of small external components while still providing the best efficiency. It can drive up to 2A output current.
